Sobre
O projeto visa aprimorar a experiência de interagir com uma geladeira smart pela primeira vez. Considerando todos os perfis de usuários, o onboarding deve ser fluído, evitar falhas e redundâncias, para tornar este processo mais eficiente.
Projeto
Este projeto foi desenvolvido para seleção de uma vaga de emprego.
Métodos e técnicas
Pesquisa desk, matriz CSD, mapa mental, moodboard, fluxo de interação, crazy eights, wireframe e protótipo de alta fidelidade.
Ferramentas
Sketch, Miro, papel e caneta.

Logo do iFridge que criei com base na estética do projeto
Descoberta
Devido à pouca informação disponível sobre geladeira smart, recorri à notícias e vídeos de reviews sobre o produto feitos por alguns usuários. Algumas percepções que tive:
- Usuários não gastam tempo na geladeira
- Interfaces poluídas e funções escondidas repelem os usuários
- Só interagem com funções básicas
- Grande parte se arrepende de ter comprado uma geladeira smart por não saber usar
Dentro do recorte pesquisado, poucos realmente gostam de interagir com a interface da geladeira, e ainda assim necessitam espelhar funções no aplicativo do celular.
Após levantar os pontos de atrito do usuário, busquei entender mais sobre o produto.

Vídeo do Youtube por MideSimone - https://youtu.be/C3D-LMR2cX8?si=zkDSVaSzjV81PhOK
Entendimento
Fiz uma pesquisa de mercado para conhecer os modelos de geladeira smart existentes e quais funcionalidades são oferecidas. Fiquei impressionada com as possibilidades que existem nesse tipo de produto!
Anotei o que havia de comum entre os modelos e estruturei um mapa das funcionalidades para ter uma visão completa dos caminhos possíveis e assim direcionar minhas decisões.
Para afunilar o entendimento, pesquisei sobre boas práticas em onboarding de sistemas e organizei os insights gerais em uma matriz CSD.

Mapa da estrutura de funcionalidades
Definição
Selecionei 3 funcionalidades que considerei essenciais para entregar valor ao usuário no onboarding:
- Conexão com dispositivos
- Personalização
- Configurações gerais
Estabeleci alguns requisitos para tornar o onboarding mais interessante, como a necessidade de ser interativo e ter animações demonstrando como fazer uma tarefa, além de ser um processo rápido para não perder o engajameto do usuário.
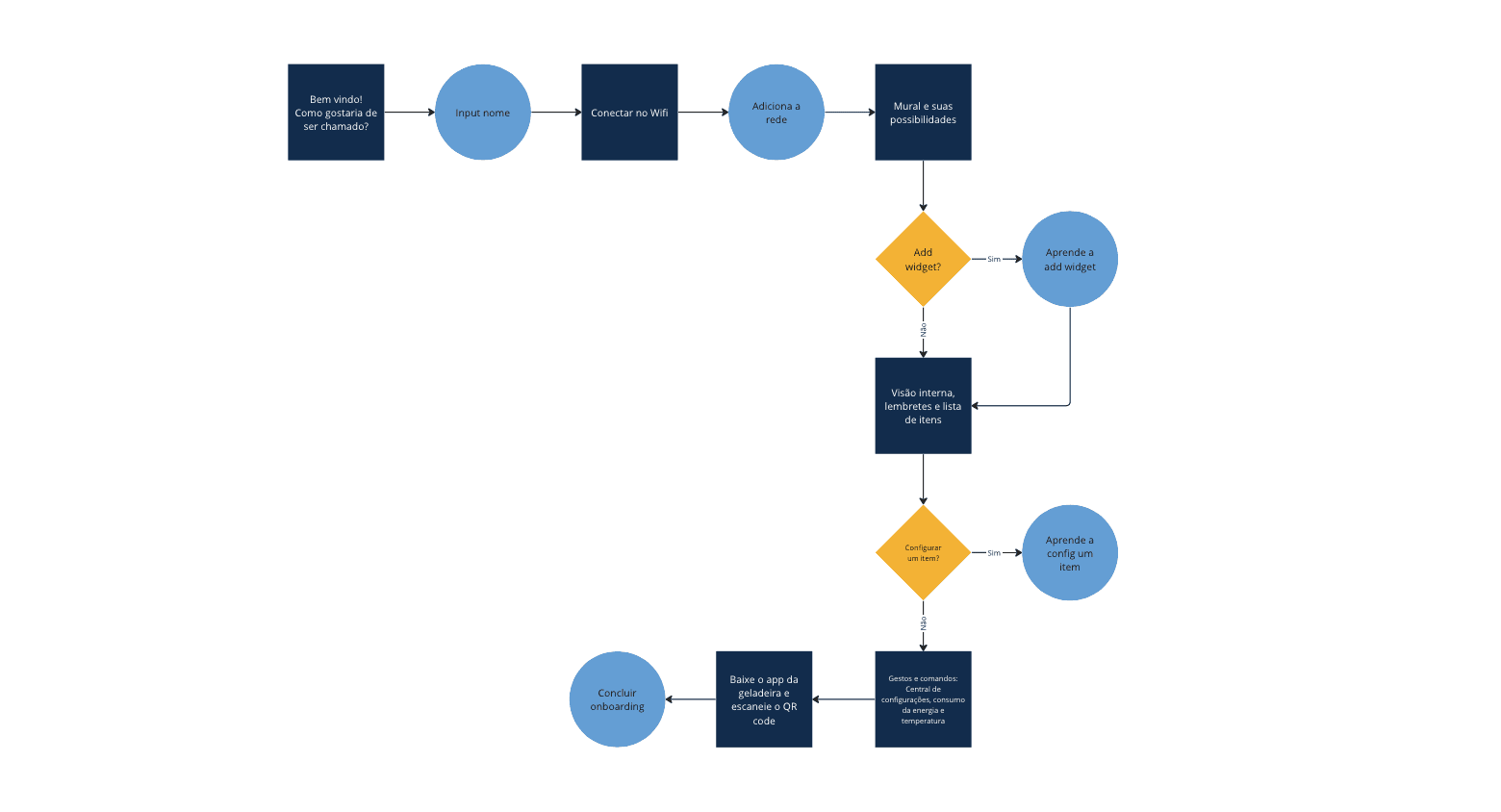
Fluxo
Com base nos requisitos, montei o fluxo do onboarding pensando em ser rápido e objetivo. Por considerar ser uma das etapas mais importantes, realizei muitos ajustes até estar satisfeita, tendo construído vários fluxos distintos no processo.

Fluxo do onboarding
Moodboard
Para direcionar a construção do design, determinei palavras-chave e imagens que representam a atmosfera da solução. Embasei a estética e tom de voz do onboarding em características como aconchegante, criativo e moderno.

Moodboard representando a atmosfera da solução
Ideação
Utilizando a técnica do Crazy Eights pude gerar diversas ideias em pouco tempo para a solução. Gosto muito dessa técnica pois sempre explora minha criatividade ao máximo.
Busquei utilizar poucos textos e destacar a tarefa a ser realizada, mas mantive o cuidado de pensar no layout da tela e nas funcionalidades exibidas, mesmo que não fossem abordadas no passo a passo do onboarding.

Os momentos de ideação são os que mais gosto, especialmente quando acontecem em grupo
Design
Utilizando wireframes, projetei as telas com foco em uma navegação simples e acessível. Testei diferentes opções de layout para atingir o objetivo mas com base no que já havia no mercado para permanecer a familiaridade com esse tipo de sistema.

O foco é uma navegação simples e acessível
Layout
Para dar vida à estrutura resolvi trabalhar com base no design system da Apple, o Human Interface Guidelines, por ter conhecimento em lidar com essa biblioteca e considerar visualmente agradável. O objetivo também é expandir a experiência com iOS e oferecer um visual familiar ao usuário.

Algumas telas do iFridge
Devido ao curto prazo do projeto não foi possível aplicar testes com o usuário mas ainda vejo oportunidades de melhoria, como:
- Analisar o contraste dos botões em laranja
- Aplicar motion nas microinterações
- Enxugar a central de Notificações
Protótipo
Estou disponibilizando o link para acessar o protótipo navegável e qualquer feedback é bem vindo!
Aprendizados
Encurtar processos fornecendo a maior entrega de valor ao usuário exige um poder de síntese muito grande. Esse desafio impulsionou demais meu pensamento crítico e minhas habilidades de prototipação, pois além de criar um fluxo que pudesse atender à proposta, escolhi trabalhar com o design system da Apple para criar uma interface inovadora.
